通知公告

您当前位置:新闻中心>通知公告

关于信阳富地燃气有限公司2024上半年燃气供应质量、可靠性和可持续性自评情况的通告

来源:管理员 时间:2024-07-17

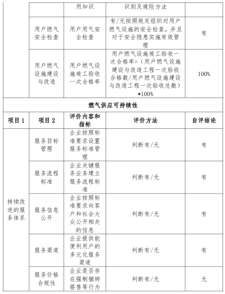
        根据《信阳市城市管理局城镇燃气行业监管办法》及营商环境改革等有关要求,现将信阳富地燃气有限公司燃气供应质量、可靠性和可持续性相关情况通告如下:

1734331460227.png

1734316856340.jpg


    特此通知。

 

信阳富地燃气有限公司

2024年7月17日 

关于信阳富地燃气有限公司2024上半年燃气供应质量、可靠性和可持续性自评情况的通告.pdf